• Send Request
  • About Us
  • Services
    • Management System Certification
    • Management System Training
    • Third Party Inspection
    • Product Certifications
  • Resources
    • Appeals And Complaints
    • Certification Procedure
    • Audit of Multi-Site
    • Verify Certificate
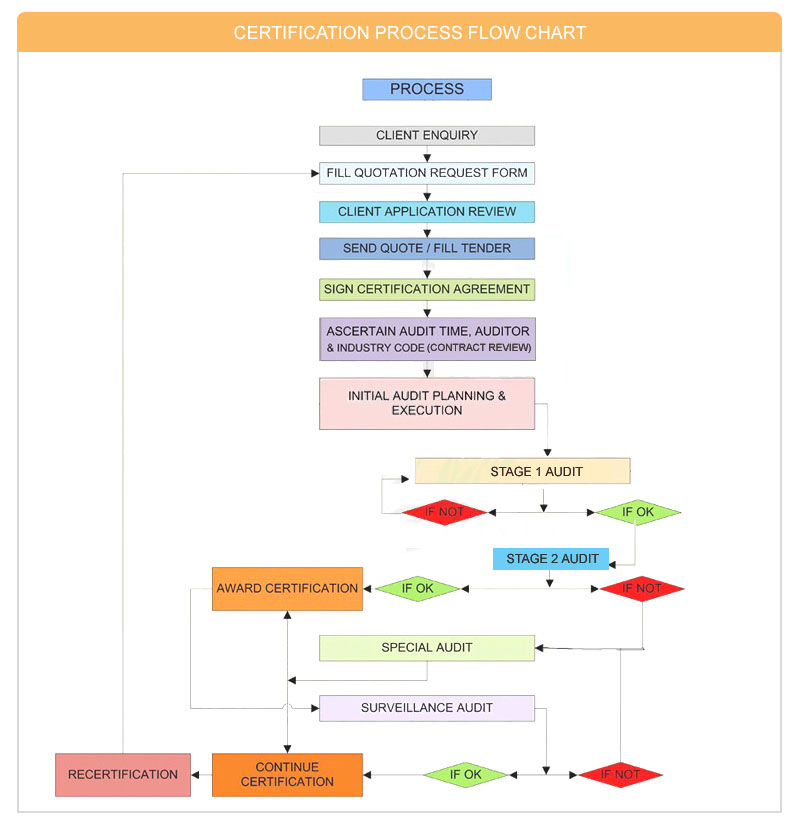
    • Certification Process
    • Sample Certificates
  • Contact Us
  • CERTIFICATION|
  • CERTIFICATION PROCESS
Certification Process

Certification

Appeal And Complaint
Certification Procedure
Audit of Multi-Site
Verify Certificate
Certification Process
Sample Certificates

>Szutech Assessments Pvt. Ltd., is registered with Registrar of Companies in India.

Services

  • • Management System Certification
  • • Management System Training
  • • Third Party Inspection
  • • Products Certifications

Resources

  • • Appeal And Complaint
  • • Certification Procedure
  • • Audit of Multi-Site
  • • Verify Certificate
  • • Certification Process
  • • Download Documents
  • • Sample Certificates

Contact

B 15/1508, Supertech Eco Village. 1 Greater Noida (West), UP 201301
info@szutechonline.com

© 2022 Szutech Assessments Pvt. Ltd. All rights reserved. | Privacy Policy